球铁内燃机机身缩松缺陷的工艺改进

张聚涛1,张 涛2,赵悦光2,宫显辉2,颉向旭2,景高楼2

(1.中核第四研究设计工程有限公司,河北石家庄 052260;2.陕西柴油机重工有限公司,陕西兴平 713105)

摘 要:重点讨论了球墨铸铁机身在铸造过程中冒口根部的缩松缺陷。通过降低铸件浇注温度上限,即由1 360~1 380 ℃变为1 360~1 370 ℃范围内,同时将冒口颈尺寸为ϕ60 mm 的ϕ120 mm 保温冒口更改为冒口颈尺寸为30 mm×60 mm×25 mm 的ϕ150 mm 木质冒口以解决铸件冒口根部缩松缺陷。生产结果显示缩松问题得到彻底解决,为解决其他机身缩松缺陷提供了参考依据。

关键词:机身;缩松;冒口;温度

铸造生产过程中,铸件上表面用于补缩铁液的冒口工艺设计尤其重要,冒口设计不合理,往往在铸件清理时或在机械加工后,铸件表面冒口根部会出现缩松缺陷。国内外同行常采取增大冒口体补缩量或是增加局部冷铁的方法措施,以达到消除冒口根部缩松的目的。但是冒口体增大,会使冒口根部缩松缺陷增大,导致铸件无法修复而报废。经过实践总结,铸件后期凝固收缩需要补充的铁液量很小,与冒口颈形状和大小密切相关。因此,解决铸件冒口根部缩松缺陷,以提高铸件质量和合格率,具有重大的技术和经济意义。

1 机身简介

机身是内燃机的核心部件,柴油机形状复杂,尺寸要求较高,承载着曲轴、连杆、缸盖等所有零部件的安装和整机的质量,对机身的强度、硬度、减震性有一定的要求,是柴油机的关键件之一。

该机身为直列机型,尺寸为2 320 mm×950 mm×1 254 mm,最大壁厚98 mm,最小壁厚10 mm,材料为QT400-15,毛重4 600 kg,液重5 500 kg。机身形状紧凑,内腔较多,水腔、气腔和主油道需进行密封性试验,壁厚差异大,孤立热节多,凝固收缩不均匀,易形成缩松,是铸造的难点。

2 原始工艺中的缩松缺陷

2.1 缺陷简介

因该机身属于小型薄壁球墨铸铁件,且各部位壁厚相差较大,是直列缸机型。采取卧式浇铸工艺,缸孔、底脚板位于侧面,缸孔侧顶端面壁厚局部较薄,为20 mm。在底脚板侧面和缸孔侧面,各放置7个ϕ120 mm 的保温冒口,冒口颈为ϕ60 mm。机身浇注温度为1 360~1 380 ℃,因铸件大部分壁厚较薄,为12 mm 左右,因此温度一般靠近上限控制。原工艺简图如图1 所示。

图1 原始工艺示意图
Fig.1 Schematic diagram of the original process

按照原工艺浇注的机身两排冒口根部均有不同程度的缩松缺陷,铸件加工后缺陷位于底脚板侧面,如图2~3 所示。分析该处缩松缺陷热节圆大小,认为是冒口较小补缩不够。将保温冒口由ϕ120 mm更改为ϕ150 mm,经过生产验证后依然有缩松缺陷,与原工艺几乎无区别,见图4。

图2 缩松缺陷位置
Fig.2 Position of shrinkage defect

图3 缩松缺陷
Fig.3 Shrinkage defect

图4 改进后缩松缺陷
Fig.4 Shrinkage defect after improvement

2.2 原因分析

该缩松部位位于浇注的高点,正是冒口根部位置,根据球铁的收缩凝固[1]机理分析,球墨铸铁的“共晶始”和“共晶终”曲线之间的距离大,其共晶凝固近于宽结晶温度范围合金的体积凝固方式。共晶晶粒相遇,晶粒间的残余液体全部变成固相后,凝固结束。对球铁凝固的新认识是离异共晶[2],特点是熔液内不可避免的运动带来的影响,此外还强调了奥氏体枝晶的单独存在与它在凝固过程中的作用。实际是在凝固断面上仍存在着不含离异枝晶而仅由一个(或多个)石墨球+奥氏外体组成的共晶晶粒,说明球铁的凝固过程同时以多种形貌出现。

铸件表面在凝固后期仍有液相存在,不具备一个硬实的外壳。其球状石墨是在奥氏体壳包围中由于碳向其扩散[3]而长大的,它不与共晶铁液直接接触,当共晶团长大互相接触后,石墨球继续长大的体积膨胀[4]力大部分作用在相邻的共晶团[5]上,其力趋于对它们挤的更开,使其间的孔洞扩大形成缩松[6]。冒口颈偏大,冒口颈凝结时间的热影响较大,冒口颈与铸件部位壁厚相当,冒口体远大于此处壁厚,形成了新的热节,在铸件凝固收缩时,冒口颈不能及时关闭,没有起到有效补缩作用,反而加重热节形成缩松。因此,选择冒口的形状特点为顶冒口和矩形截面水平长形的冒口颈[7-8]

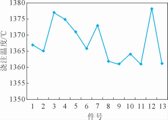
对以往的机身浇注温度进行了统计汇总,发现浇注温度大于1 370 ℃的铸件都有不同程度的缩松缺陷。由于温度过高,在凝固过程中孤立的热节晚于周围部位凝固,此处铸件结构属于壁厚相交部位,冷却较困难易产生缩松,凝固后在该部位形成缩松缺陷[9],因而确定浇注温度偏高。碳当量和温度汇总见表1 和图5~6。

表1 某型机身温度统计
Tab.1 Body temperature statistics

图5 CE 量分布图
Fig.5 Distribution of the CE quantity

图6 浇注温度分布图
Fig.6 Distribution of the pouring temperature

图7 改进后工艺示意图
Fig.7 Schematic diagram of the improved process

综合分析,从碳当量(carbon equivalent,CE)分布量来看,出现缩松缺陷和CE 量高低在一定范围内无对应关系;从浇注温度分布情况来看,出现缩松缺陷的浇注温度均高于平均温度。经过生产验证,最终得出冒口颈偏大,冒口颈凝结时间的热影响较大,浇注温度偏高,双重因素导致冒口根部形成缩松缺陷。

3 方案优化

3.1 解决措施

(1)在冒口体不变的情况下,将原来的保温冒口颈ϕ60 mm 改为30 mm×60 mm×25 mm 的ϕ150 mm木质冒口,以控制铸件内石墨化膨胀[10-14]所产生的压力。

(2)将原来缸孔侧壁厚较薄处的冒口改为出气片,此处壁厚虽然复杂,但是铸件壁厚较薄且均匀,所以需要的补缩量较小,可以实现均衡凝固[15-21]

(3)将原来的浇注温度1 370~1 380 ℃降为1 360~1 370 ℃。

3.2 试制验证

按照以上措施实施后首先试制2 件,经过加工验证,专用技术文件规定的超声探伤检查判定标准划分的Ⅰ、Ⅱ、Ⅲ区域,测试在100 mm×100 mm 范围内均满足不大于ϕ3 mm 的缩松缺陷。调试的2 件较成功,未出现任何缩松问题,见图8,后续又生产了17 余台,均未出现此类缺陷。

图8 调试加工后无缺陷
Fig.8 No defects after commissioning and machining

4 结语

通过对QT400-15 牌号该机身的工艺优化设计、改进冒口颈尺寸形状、使用合适的出气片和控制合理的浇注温度,在局部不使用冷铁的情况下浇注温度范围控制在1 360~1 370 ℃之间,减少缩松倾向;采用鸭嘴型冒口径为30 mm×60 mm×25 mm 的ϕ150 mm 木质冒口。

参考文献:

[1] 程红普,王金根,张付.球墨铸铁双质量飞轮薄壁铸件铸造工艺优化[J].铸造,2013,62(7):679-681,684.CHENG H P,WANG J G,ZHANG F.Process optimization of the thin-walled ductile iron dual-mass flywheel castings[J].Foundry,2013,62(7):679-681,684.

[2] 周继扬.球墨铸铁的凝固形貌——球墨铸铁基础理论的最新发展(四)[J].现代铸铁,2003(2):4-9.ZHOU J Y.Solidification morphology of spheroidal graphite cast iron-latest development of the basic theory of spheroidal graphite cast iron(Ⅳ)[J].Modern Cast Iron,2003(2):4-9.

[3] 郝保红,陈方方,李艳.球墨铸铁的球化机理及其性能研究[J].北京石油化工学院报,2007,15(3):52-55.HAO B H,CHEN F F,LI Y.Study on the casting mechanism and functions of graphite ball[J].Journal of Beijing Institute of Petrochemical Technology,2007,15(3):52-55.

[4] 康宽滋,王瑞平,赵海东,等.球墨铸铁轮毂的缩孔形成模拟和工艺改进[J].铸造,2001,50(2):97-100.KANG K Z,WANG R P,ZHAO H D,et al.Modeling of shrinkage cavity formation and proces s improvement of S.G.iron hub casting[J].Foundry,2001,50(2):97-100.

[5] 郑洪亮,田卫星,孙建俊,等.球墨铸铁缩松形成机理研究的现状[J].铸造,2005,54(11):1063-1064,1072.ZHENG H L,TIAN W X,SUN J J,et al.Overview on porosity forming mechanism of spheroidal graphite iron[J].Foundry,2005,54(11):1063-1064,1072.

[6] 李弘英,赵成志.铸造工艺设计[M].北京:机械工业出版社,2005.LI H Y,ZHAO C Z.Casting process design[M].Beijing: China Machine Press,2005.

[7] 胡礼木,崔令江,李慕勤.材料成型原理[M].北京:机械工业出版社,2005.HU L M,CUI L J,LI M Q.Theory of plastics[M].Beijing:China Machine Press,2005.

[8] 王君卿.中国机械工程学会铸造分会.铸造手册(第五卷):铸造工艺(第2 版)[M].北京:机械工业出版社,2003.WANG J Q,Foundry institution of chinese mechanicanical engineering society.Casting handbook (volume Ⅴ): Casting process(2nd edition)[M].Beijing:China Machine Press,2003.

[9] 李嘉荣,柳百成.球墨铸铁件缩孔缩松的形成及其预测[J].现代铸铁,1993(1):32-40,15.LI J R,LIU B C.Formation and prediction of the shrinkage porosity in ductile iron castings[J].Modern Cast Iron,1993(1):32-40,15.

[10] 宗振华.铸态铁素体球墨铸铁的工艺实践[J].铸造技术,2005,26(4):321-322.ZONG Z H.Application of ferritic ductile cast iron and its technique practice[J].Foundry Technology,2005,26(4):321-322.

[11] 杨智明.铸态球墨铸铁生产中的几大要素[J].铸造技术,2009,30(8):1076-1078.YANG Z M.Several elements of cast ductile iron in production[J].Foundry Technology,2009,30(8):1076-1078.

[12] 梅俊,蔡启舟,吴和保,等.影响薄壁球铁件缩孔缩松形成的几个因素[J].现代铸铁,2003(1):50-53.MEI J,CAI Q Z,WU H B,et al.Several factors influencing shrinkage cavity/porosity formation of nodular iron castings with thin section[J].Modern Cast Iron,2003(1):50-53.

[13] 魏伯康,蔡启舟,段汉桥,等.小型薄壁球铁铸件缩孔缩松缺陷成因及控制[A].第七届全国铸铁及熔炼学术会议暨河南省铸造技术交流会[C].北京:中国机械工程学会,2004.44-47.WEI B K,CAI Q Z,DUAN H Q,et al.Causes and control of shrinkage defects in small thin-walled ductile iron castings[A].The 7th National Cast Iron and Smelting Academic Conference and Henan Foundry Technology Conference[C].Beijing:Chinese Mechanical Engineering Society,2004.44-47.

[14] 谭银元.薄壁高强韧铸态球墨铸铁排气管的研制[J].机械工程材料,2003,27(10):31-33.TAN Y Y.Production research on thin section exhaust pipes with high strength and toughness nodular cast iron[J].Materials for Mechanical Engineering,2003,27(10):31-33.

[15] 赵希勇,靳宝,崔志学.采用均衡凝固技术解决发动机排气歧管缩松问题[J].铸造技术,2008,29(5):690-691.ZHAO X Y,JIN B,CUI Z X.Solution of porosity shrinkage of engine exhaust manifolder by the proportional solidification technology[J].Foundry Technology,2008,29(5):690-691.

[16] 王灼,刘越,周占虎,等.冷却速度对高硅球墨铸铁组织和性能的影响[J].铸造,2023,72(3):241-249.WANG Z,LIU Y,ZHOU Z H,et al.Effect of cooling rate on microstructure and properties of high-silicon ductile iron[J].Foundry,2023,72(3):241-249.

[17] 柯志敏,陈鹏辉.轻稀土球化剂在厚壁球铁件上的研究与应用[J].中国铸造装备与技术,2023,58(1):43-46.KE Z M,CHEN P H.Research and application of light rare earth nodulizing agent on heavy wall ductile iron castings[J].China Foundry Machinery&Technology,2023,58(1):43-46.

[18] 史江涛,马洪亮.热分析在检测球铁和灰铁冶金质量方面的实践[A].第十八届中国铸造协会年会[C].北京:中国铸造协会,2022.290-294.SHI J T,MA H L.Practice of thermal analysis in testing metallurgical quality of ductile iron and gray iron[A].Proceedings of The 18th Annual Congress of China Foundry Association[C].Beijing:China Foundry Association,2022.290-294.

[19] 豆正伟,欧智林,胥川.小型球铁件缩孔缺陷的解决及工艺优化[A].2022 重庆市铸造年会论文集[C].重庆:重庆市机械工程学会铸造分会,2022.99-100.DOU Z W,OU Z L,XU C.Solution and process optimization of shrinkage cavity defects in small ductile iron parts[A].Proceedings of 2022 Annual Congress of Chongqing Foundry[C].Chongqing:Foundry Institution of Chongqing Mechanical Engineering Society,2022.99-100.

[20] 兰银在,王根全,景国玺,等.内燃机轴承失圆对润滑特性的影响[J].润滑与密封,2023,48(5):117-122.LAN Y Z,WANG G Q,JING G X,et al.Influence of out-of-roundness of bearing on lubrication performance of main bearings of internal combustion engine[J].Lubrication Engineering,2023,48(5):117-122.

[21] 周长俊.内燃机机械设备管理维修常见问题及应对策略分析[J].中国设备工程,2023(8):73-75.ZHOU C J.Analysis of common problems and countermeasures in the management and maintenance of internal combustion engine mechanical equipment[J].China Plant Engineering,2023(8): 73-75.

Technological Improvement on Shrinkage Defects of Ductile Iron Internal Combustion Engine Body

ZHANG Jutao1,ZHANG Tao2,ZHAO Yueguang2,GONG Xianhui2,XIE Xiangxu2,JING Gaolou2
(1.The Fourth Research and Design Engineering Corporation of CNNC,Shijiazhuang 052260,China;2.Shaanxi Diesel Engine Heavy Industry Co.,Ltd.,Xingping 713105,China)

Abstract:In this paper,the problem of shrinkage of riser root in ductile iron body during casting was discussed.By lowering the upper limit of casting temperature from 1 360~1 380 ℃to 1 360~1 370 ℃,and changing the ϕ120 mm insulation riser with the riser neck size of ϕ60 mm to the ϕ150 mm wooden riser with the riser neck size of 30 mm×60 mm×25 mm to solve the shrinkage defects at the riser root of the casting.According to the production results,the shrinkage problem has been completely solved,which provides a reference for solving other defects of the fuselage shrinkage.

Key words:crankcase;shrinkage;risers;temperature

中图分类号:TG245

文献标识码:A

文章编号:1000-8365(2023)10-0972-05

DOI:10.16410/j.issn1000-8365.2023.2008

收稿日期:2022-01-06

作者简介:张聚涛,1981 年生,学士,高级工程师.主要从事设备监造方面的工作.Email:13930195353@126.com

通讯作者:张 涛,1984 年生,学士,工程师.主要从事铸造工艺设计方面的工作.Email:zhangtao202@163.com

引用格式:张聚涛,张涛,赵悦光,等.球铁内燃机机身缩松缺陷的工艺改进[J].铸造技术,2023,44(10):972-976.

ZHANG J T,ZHANG T,ZHAO Y G,et al.Technological improvement on shrinkage defects of ductile iron internal combustion engine body[J].Foundry Technology,2023,44(10):972-976.